February 9, 2015
Navigating the USPTO Subject Matter Eligibility Guidance For Computer-related Inventions
Read the full article on Subject Matter Eligibility Guidance here.
On 16 December 2014, the USPTO issued revised subject matter eligibility Guidance. On 27 January 2015, the USPTO issued “abstract idea” computer-related invention examples of eligible and ineligible claims.
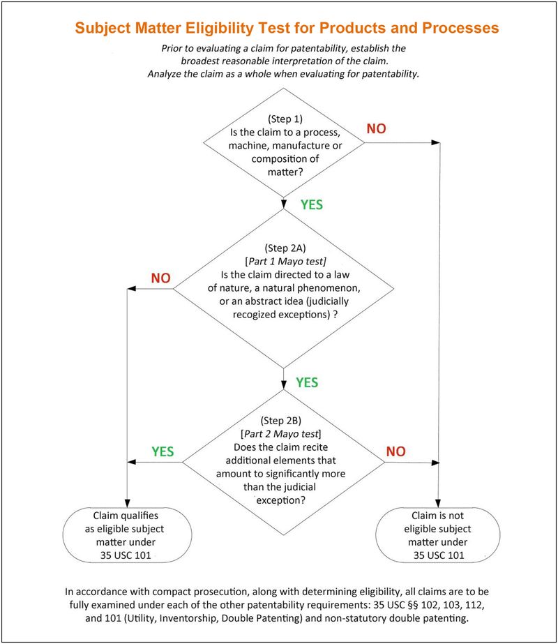
The following chart identifies the two part Mayo test for obtaining subject matter eligible computer-related inventions.




